番禺宾馆

返回首页
English
  • 中文简体
  • 中文繁体
  • English
  • 概況
  • 图赏
  • 客房
  • 餐饮
  • 康乐
  • 会议与宴会
  • 番宾国际旅行社
首页>概況> 酒店新闻> 正文

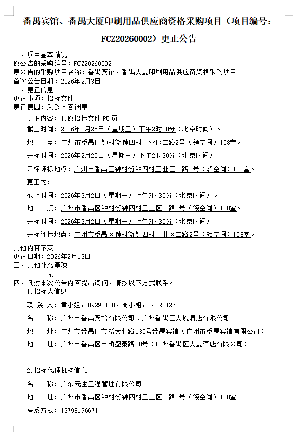
番禺宾馆、番禺大厦印刷用品供应商资格采购项目(项目编号:FCZ20260002)更正公告

发布日期:2026-02-13

分享:
下一篇: 番禺宾馆、番禺大厦饮食部餐饮速冻食品(糕点类)供应商资格项目(二次)招标公告 返回
  • 酒店新闻
  • 联系我们
  • 周边环境
  • 关于酒店

概况
酒店新闻
联系我们
周边环境
关于酒店
图赏
客房照片
会场图片
餐饮图片
酒店外景
康乐图片
客房
主楼行政大床房
主楼豪华大床房
主楼豪华双床房
联谊楼/联丰楼标准大床房
更多+
餐饮
富华宫二楼宴会厅
富华宫一楼丽苑厅
更多+
康乐
游泳池
健身房
网球场
会议
场地信息
  • 酒店新闻
  • 招贤纳士
  • 友情链接
  • 隐私政策
  • 地址: 中国广东省广州市番禺区市桥街大北路130号
  • 电话: 0086-20-84822127
  • © 2026 番禺宾馆
  • 技术伙伴:问途酒店网络营销顾问
  • 备案号:粤ICP备10206999号

粤公网安备 44011302000559号

查询修改订单

×
提交

最惠价格保证

×